カテゴリ「つぶやき」に属する投稿
- 2024-6-22(土) 07:12:04 | 編集
マンションの管理会社からうちのポストに私に回ってくるはずのない書類が投函されてて、あれ???と思ってたらさっき「間違えました😅」の電話きた。
- 2024-6-21(金) 09:16:51 | 編集
- 2024-6-21(金) 07:02:20 | 編集
- 2024-6-20(木) 22:40:31 | 編集
歩いてたら通りすがりの方が「リュック、めちゃくちゃ開いてますよ」と優しく教えてくださって(ただの閉め忘れ)私もそのようにありたい😌と思いながら歩き出したら目的の駅と逆方向の駅についてしまった。全体的にぼーっとしている。
- 2024-6-20(木) 14:16:32 | 編集
左目が見えづらい時があって、視力下がってるかと思ったけど、眼科の視力検査では矯正視力1.0出るんだよね。疲れ目が左目だけでやすいとかあるんだろうか。
- 2024-6-18(火) 21:03:46 | 編集
しばらく左目だけかすみやすくて痒いのが続いてたのでようやく眼科行ったのだけど、左だけ軽い結膜炎……なのかな?とはっきりしない診断で、アレルギーなら両目に出るしねぇという感じで、うーん、何??炎症を抑える目薬が出ました。
- 2024-6-18(火) 16:35:53 | 編集
- 2024-6-18(火) 07:00:30 | 編集
誰のせいでもないのだけど、仕事でここのとこ立て続けに大変な状況に居合わせてしまっており、今日職場の人に「いわたさん、なんか最近大変な感じで……お疲れ様」と言われてしまい「イヒヒヒヒ」みたいな笑い方をしてしまった。本当にタイミング悪く私が!!私の時に!!みたいなことばかりなので私は何も悪くないですの精神で行く。
- 2024-6-17(月) 16:13:59 | 編集
今日は週休だったんだけど、ピンチヒッターで夕方だけちょっと仕事入ってて、そしたら滅多におきないてんやわんやで結構大変なことになって時間超過して引き継いで帰って来たけど、なんでこうなるのか、私の明日はどっちだ、と遠い目になっている。
- 2024-6-13(木) 19:34:06 | 編集
- 2024-6-13(木) 07:21:05 | 編集
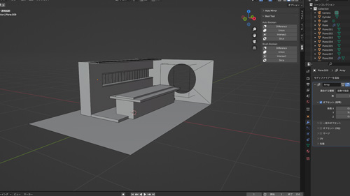
- 2024-6-12(水) 07:21:34 | 編集






#Blender #3Dお勉強お嬢様
最終課題のお部屋の途中までですわ。完成形が分かっていれば30分でこれくらいは進むのですのよね~。